Iklan 300x250

41 place the descriptions in the correct positions on the diagram of dna transcription.

Solved Place the descriptions in the correct positions on ... Ans. Transcription is the pro … View the full answer Transcribed image text: Place the descriptions in the correct positions on the diagram of DNA transcription. en.wikipedia.org › wiki › CRISPRCRISPR - Wikipedia Type III systems were also found to target DNA in addition to RNA using a different Cas protein in the complex, Cas10. The DNA cleavage was shown to be transcription dependent. The mechanism for distinguishing self from foreign DNA during interference is built into the crRNAs and is therefore likely common to all three systems.

Transcription: an overview of DNA transcription (article ... Overview of transcription. Transcription is the first step in gene expression, in which information from a gene is used to construct a functional product such as a protein. The goal of transcription is to make a RNA copy of a gene's DNA sequence. For a protein-coding gene, the RNA copy, or transcript, carries the information needed to build a ...

Place the descriptions in the correct positions on the diagram of dna transcription.

Place the descriptions in the correct positions on the diagram of dna transcription.

An Introduction to DNA Transcription - ThoughtCo Updated on December 10, 2021. DNA transcription is a process that involves transcribing genetic information from DNA to RNA. The transcribed DNA message, or RNA transcript, is used to produce proteins. DNA is housed within the nucleus of our cells. It controls cellular activity by coding for the production of proteins. Chapter 13 Flashcards | Quizlet The process of making proteins from DNA is divided into two stages called transcription and translation. Transcription is further divided into three steps called initiation, elongation, and termination. Classify the statements about transcription according to the step in which each occurs. wou.edu › chapter-9-dna-replication-and-repair-2Chapter 9: DNA Replication – Chemistry The upper right diagram is a high-resolution structure of E. coli LigA in complex with nicked adenylated DNA from PDB 2OWO, visualized by UCSF Chimera. The various domains are indicated by different colours and relate to Pfam domains indicated. The lower diagram depicts the catalytic mechanism of DNA Ligase I. The ATP cofactor forms a covalent ...

Place the descriptions in the correct positions on the diagram of dna transcription.. Chapter 15 Flashcards - Quizlet Protein synthesis is a complicated process involving DNA being transcribed to RNA, which is then translated into amino acids. Complete the DNA‑to‑amino acid table for three consecutive codons with the appropriate nucleotides and amino acids using a codon table. Nucleotide and amino acid options can be used multiple times or not at all. Steps of Genetic Transcription | Biology for Majors I Step 1: Initiation Initiation is the beginning of transcription. It occurs when the enzyme RNA polymerase binds to a region of a gene called the promoter. This signals the DNA to unwind so the enzyme can ''read'' the bases in one of the DNA strands. The enzyme is now ready to make a strand of mRNA with a complementary sequence of bases. Solved Place the descriptions in the correct positions on ... Answer:-Part 1 Box 1:- Chromosome with the required gene. Box 2:- Closed part of a DNA strand. Box 3:- RNA Polymerase reading DNA. Box4:- Newly synthesized RNA transcript Box5 :- DNA transcription bubble. Note :- you can find the sequence of box on t …. View the full answer. Transcribed image text: Place the descriptions in the correct ... 6.4: Protein Synthesis - Biology LibreTexts Instructions for making proteins with the correct sequence of amino acids are encoded in DNA. Figure 6.4. 1: Transcription and translation (Protein synthesis) in a cell. DNA is found in chromosomes. In eukaryotic cells, chromosomes always remain in the nucleus, but proteins are made at ribosomes in the cytoplasm or on the rough endoplasmic ...

GENETIC FINAL Flashcards | Quizlet The following diagram represents DNA that is part of the RNA-coding sequence of a transcription unit. The bottom strand is the template strand. Place the descriptions in the correct positions on the diagram of DNA transcription. Place the descriptions in the correct positions on the ... Circle the correct choice within the parenthesis for 1-18. 1. (DNA/RNA) can leave the nucleus. 2. mRNA is made during (transcription/translation). 3. mRNA is made in the (cytoplasm/nucleus). 4. DNA is located in the (nucleus/cytoplasm) 5.... Posted 8 months ago View Answer Q: Transcription of DNA - Stages - Processing - TeachMePhysiology DNA transcription is the process by which the genetic information contained within DNA is re-written into messenger RNA (mRNA) by RNA polymerase. This mRNA then exits the nucleus, where it acts as the basis for the translation of DNA. By controlling the production of mRNA within the nucleus, the cell regulates the rate of gene expression.In this article we will look at the process of DNA ... Solved Place the descriptions in the correct positions on ... Question: Place the descriptions in the correct positions on the diagram of DNA transcription. chromosome with the required gene RNA polymerase reading DNA DNA transcription bubble ETGAGGAFCAGCCGCAAG GG ATTGGCGACATAA GACUGCCUAGUCGGCGUU closed part of a DNA strand ASTGCGTAGTSGGCGTTGTTAAC GTGTATT Newly synthesized RNA transcript Answer Bank

Passaic County Community College Students will develop skill application through signing syntactically and grammatically correct ASL dialogues. Components of American Sign Language such as transcription symbols, sentence types, classifiers, non-manual behaviors, pronominalization, locatives, pluralization, subjects and objects, verbs, and temporal and distributional aspects will be discussed. Offered in Spring … quizlet.com › 502676065 › exam-3-flash-cardsExam 3 Flashcards - Quizlet Place the descriptions in the correct positions on the diagram of DNA transcription. What is the role of the eukaryotic promoter in transcription? the site where RNA polymerase binds to initiate transcription. Label each element involved in bacterial transcription in the figure. EOF DNA function & structure (with diagram) (article) | Khan ... DNA structure and function. DNA is the information molecule. It stores instructions for making other large molecules, called proteins. These instructions are stored inside each of your cells, distributed among 46 long structures called chromosomes. These chromosomes are made up of thousands of shorter segments of DNA, called genes.

Chapter 13 Flashcards | Quizlet

Chapter 13 Flashcards | Quizlet

wou.edu › chemistry › coursesCH105: Chapter 8 – Alkenes, Alkynes and Aromatic Compounds ... In these structures, it is immaterial whether the single substituent is written at the top, side, or bottom of the ring: a hexagon is symmetrical, and therefore all positions are equivalent. These compounds are named in the usual way with the group that replaces a hydrogen atom named as a substituent group: Cl as chloro, Br as bromo, I as iodo ...

Eukaryotic transcription - Wikipedia

Eukaryotic transcription - Wikipedia

Stages of transcription: initiation, elongation ... Transcription is the process in which a gene's DNA sequence is copied (transcribed) to make an RNA molecule. RNA polymerase is the main transcription enzyme. Transcription begins when RNA polymerase binds to a promoter sequence near the beginning of a gene (directly or through helper proteins).

Transcription shapes DNA replication initiation to preserve ...

Transcription shapes DNA replication initiation to preserve ...

Genetics Exam 1 Flashcards | Quizlet The ribosome in the diagram is in the process of synthesizing a protein using directions transcribed from the DNA. Use the labels to identify each of the structures involved in translation and protein synthesis. Identify the general features of an amino acid. The images shown depict the initiation and elongation steps in protein translation.

Regulation of gene expression - Wikipedia

Regulation of gene expression - Wikipedia

Biology CSF Chapter 15 HW Flashcards & Practice Test - Quizlet Place the steps of DNA transcription in the order in which they occur. First Step - RNA polymerase attaches to the DNA strand upstream from a gene - RNA bases are paired with the DNA bases on the template strand by RNA polymerase - RNA polymerase releases the RNA strand, and they both leave the DNA strand Last Step

Transcription of DNA - Stages - Processing - TeachMePhysiology

Transcription of DNA - Stages - Processing - TeachMePhysiology

Solved "Place the descriptions in the correct positions on ... Experts are tested by Chegg as specialists in their subject area. We review their content and use your feedback to keep the quality high. Transcribed image text: Place the descriptions in the correct positions on the diagram of DNA transcription.

Solved Place the descriptions in the correct positions on ...

Solved Place the descriptions in the correct positions on ...

Gen Gen Test Uno Flashcards - Quizlet This diagram shows a late stage of DNA replication. Can you name the protein represented by each icon in the diagram? Then, for each protein, can you identify how DNA replication would be affected if that protein were nonfunctional? First drag the name of the correct protein into each bin. (The first one is done for you.) Then drag the correct "If nonfunctional" description into …

Inference of transcription factor binding from cell-free DNA ...

Inference of transcription factor binding from cell-free DNA ...

Genetics Exam 1 Flashcards - Quizlet Arrange the steps of DNA replication in the order that they occur. 1.) Helicase unwinds the DNA double helix 2.) Single-stranded DNA-Binding proteins bind to each template strand 3.) RNA primers are added 4.) DNA polymerase synthesizes DNA 5.) RNA primers are removed 6.) DNA ligase joins DNA fragments together

Frontiers | Single Cell RNA Sequencing in Autoimmune ...

Frontiers | Single Cell RNA Sequencing in Autoimmune ...

wou.edu › chapter-9-dna-replication-and-repair-2Chapter 9: DNA Replication – Chemistry The upper right diagram is a high-resolution structure of E. coli LigA in complex with nicked adenylated DNA from PDB 2OWO, visualized by UCSF Chimera. The various domains are indicated by different colours and relate to Pfam domains indicated. The lower diagram depicts the catalytic mechanism of DNA Ligase I. The ATP cofactor forms a covalent ...

messenger RNA | Description & Function | Britannica

messenger RNA | Description & Function | Britannica

Chapter 13 Flashcards | Quizlet The process of making proteins from DNA is divided into two stages called transcription and translation. Transcription is further divided into three steps called initiation, elongation, and termination. Classify the statements about transcription according to the step in which each occurs.

Frontiers | Liquid-Liquid Phase Separation: Unraveling the ...

Frontiers | Liquid-Liquid Phase Separation: Unraveling the ...

An Introduction to DNA Transcription - ThoughtCo Updated on December 10, 2021. DNA transcription is a process that involves transcribing genetic information from DNA to RNA. The transcribed DNA message, or RNA transcript, is used to produce proteins. DNA is housed within the nucleus of our cells. It controls cellular activity by coding for the production of proteins.

Transcription of RNA from DNA

Transcription of RNA from DNA

Breaking barriers to transcription elongation | Nature ...

Breaking barriers to transcription elongation | Nature ...

DNA transcription and mRNA processing (video) | Khan Academy

DNA transcription and mRNA processing (video) | Khan Academy

Dissecting regulatory pathways for transcription recovery ...

Dissecting regulatory pathways for transcription recovery ...

Synthetic cell–based materials extract positional information ...

Synthetic cell–based materials extract positional information ...

Chapter 13 Flashcards | Quizlet

Chapter 13 Flashcards | Quizlet

Topic 2.7: DNA Replication, Transcription and Translation ...

Topic 2.7: DNA Replication, Transcription and Translation ...

Solved Place the descriptions in the correct positions on ...

Solved Place the descriptions in the correct positions on ...

Chapter 13 Flashcards | Quizlet

Chapter 13 Flashcards | Quizlet

Chapter 13 Flashcards | Quizlet

Chapter 13 Flashcards | Quizlet

Fact Sheet: DNA-RNA-Protein – microBEnet: the microbiology of ...

Fact Sheet: DNA-RNA-Protein – microBEnet: the microbiology of ...

gene | Definition, Structure, Expression, & Facts | Britannica

gene | Definition, Structure, Expression, & Facts | Britannica

messenger RNA | Description & Function | Britannica

messenger RNA | Description & Function | Britannica

DNA vs. RNA – 5 Key Differences and Comparison | Technology ...

DNA vs. RNA – 5 Key Differences and Comparison | Technology ...

Dynamic imaging of nascent RNA reveals general principles of ...

Dynamic imaging of nascent RNA reveals general principles of ...

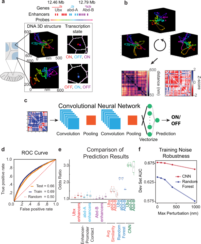
Deep learning connects DNA traces to transcription to reveal ...

Deep learning connects DNA traces to transcription to reveal ...

A molecular view of DNA flexibility | Quarterly Reviews of ...

A molecular view of DNA flexibility | Quarterly Reviews of ...

pGLO Plasmid Map and Resources | Bio-Rad Laboratories

pGLO Plasmid Map and Resources | Bio-Rad Laboratories

Transcriptional Bypass of DNA–Protein and DNA–Peptide ...

Transcriptional Bypass of DNA–Protein and DNA–Peptide ...

Transcription Translation DNA RNA polymerase RNA nucleotides ATP

Transcription Translation DNA RNA polymerase RNA nucleotides ATP

Genomics Beyond Health - full report (accessible webpage ...

Genomics Beyond Health - full report (accessible webpage ...

Interconnecting solvent quality, transcription, and ...

Interconnecting solvent quality, transcription, and ...

General transcription factor - Wikipedia

General transcription factor - Wikipedia

In Vitro Transcriptional Regulation via Nucleic-Acid-Based ...

In Vitro Transcriptional Regulation via Nucleic-Acid-Based ...

Frontiers | Technological Approach to Mind Everywhere: An ...

Frontiers | Technological Approach to Mind Everywhere: An ...

A compendium of DNA-binding specificities of transcription ...

A compendium of DNA-binding specificities of transcription ...

ATDBio - Transcription, Translation and Replication

ATDBio - Transcription, Translation and Replication

Mechanistic insights into transcription factor cooperativity ...

Mechanistic insights into transcription factor cooperativity ...

Transcription factor–driven alternative localization of ...

Transcription factor–driven alternative localization of ...

Continuous Cell-Free Replication and Evolution of Artificial ...

Continuous Cell-Free Replication and Evolution of Artificial ...

Multiple DNA-binding modes for the ETS family transcription ...

Multiple DNA-binding modes for the ETS family transcription ...

0 Response to "41 place the descriptions in the correct positions on the diagram of dna transcription."

Post a Comment

Iklan Atas Artikel

Iklan Tengah Artikel 1

Iklan Tengah Artikel 2

Iklan Bawah Artikel