41 what is a sipoc diagram
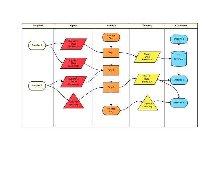
In simple terms, SIPOC is a Six Sigma tool that is used for mapping processes by constructing a SIPOC diagram. SIPOC stands for: 1. Suppliers 2. Inputs 3. Process 4. Outputs 5. Customers While mapping any process, a SIPOC diagram summarises the inputs, outputs, process steps and other key information in a table format. But why is process mapping, like SIPOC, important? It is important because it helps with the analysis and problem-solving. It also aids in identifying inefficiencies and waste within the business process so it could be improved and made more efficient. Continue reading this blog to learn more about how SIPOC diagrams are constructed, their uses and examples. Nov 19, 2018 · SIPOC is a tool that summarizes the inputs and outputs of one or more processes in table form. It’s an acronym that stands for Supplies, Inputs, Process, Outputs and Customers. Some organizations use the opposite acronym COPIS, which puts the customer first and illustrates the value of the customer to the organization.
SIPOC genera un mayor entendimiento de las situaciones que se presenten durante un sistema de producción o de información, entendiendo que sus siglas hacen referencia a lo siguiente:. Supplier: un proveedor, individuo que genera un aporte esencial de recursos al proceso establecido.; Imput: entrada, todos los datos o elementos necesarios para llevar a cabo dicho proceso.

What is a sipoc diagram
Dec 05, 2017 · A SIPOC diagram is a form of process mapping. Process mapping is a term used to describe the task of putting a project’s goals and, in some cases, detailed steps on how those goals will be accomplished. SIPOC Diagram at a Glance. A high-level process map that defines the scope of a process and its inputs, outputs, suppliers, and customers. Represents the flow of the process and its key elements in a table format. Widely used in process design and improvement initiatives. It helps identify relevant information before starting a project. Edit in Diagram The SIPOC diagram stands for Supplier Input Process Output Customer. Like the turtle diagram, the SIPOC is a schematic representation of the elements of a single process - starting with the supplier and ending with the customer.
What is a sipoc diagram. Jun 29, 2020 · You have seen how the information gathered in this template can be transferred to create a SIPOC diagram. SIPOC highlights key business suppliers, inputs, processes, outputs, and customers. With this information, you can obtain an in-depth overview of your business operations, useful and vital to succeed in the business world. CTQ. A CTQ is a C ritical t o Q uality requirement: something that is important to the customer. Understanding and delivering on customer CTQ’s provides a strong competitive advantage to the supplier, for a couple of reasons –. If the customer is external they are less likely to move away from the supplier. If the customer is internal there ... Updated Jan 8, 2020: The SIPOC diagram stands for Supplier Input Process Output Customer. Like the turtle diagram, the SIPOC diagram is a schematic visual representation of the elements of a single process - starting with the supplier and ending with the customer. This blog provides various illustra SIPOC diagram (suppliers, inputs, process, outputs, customers): SIPOC (suppliers, inputs, process, outputs, customers) is a visual tool for documenting a business process from beginning to end. SIPOC (pronounced sigh-pock) diagrams are also referred to as high level process maps because they do not contain much detail.
A SIPOC diagram documents an operation’s Suppliers, Inputs, Process, Outputs, and Customers. A list of these elements helps to mark the boundaries of a process at a high level. The diagram provides the decision-makers with crucial information about the entire process without going into too much detail. SIPOC diagram is a Six Sigma tool used for documenting business processes. The word SIPOC stands for Suppliers, Inputs, Process, Outputs, and Customers which form the columns of the diagram. SIPOC diagram visually documents a business process from beginning to end. Because the diagram doesn’t contain much detail about the process, it is often called a high-level process map. Mechanical Engineering questions and answers. a) Draw a SIPOC diagram (mandatory) for a medium sized CNC machining business specializing in producing small hubs, shafts and a range of bolts and nuts. In your answer, clearly state your assumptions. 40 marks. Question: a) Draw a SIPOC diagram (mandatory) for a medium sized CNC machining business ... SIPOC Concept (Process Continuum): Below is a diagram of the SIPOC (process continuum) structure. CBA has transformed this concept into a six-step SIPOC method described below. CBA provides expertise and support in organizing the teams for maximum success. SIPOC is an acronym for Lean-Six Sigma term that stands for:
How to Complete the Six Sigma SIPOC Diagram. This Article is the first in a four part series to show you “How to Complete a Six Sigma Root Cause Analysis”. The series covers four tools: 3 Step #1b: Fill out the High Level steps in the Process. 4 Step #2: Fill out the “Outputs” section. It's The SIPOC Process Diagram! SIPOC stands for Suppliers, Input, Process, Output, Customers. It’s a type of process flow which helps identify the key people assets and activities of a business process. It lays the foundations for asking the right people the right questions right throughout your project. The SIPOC diagram stands for Supplier Input Process Output Customer. Like the turtle diagram, the SIPOC is a schematic representation of the elements of a single process - starting with the supplier and ending with the customer. SIPOC Diagram at a Glance. A high-level process map that defines the scope of a process and its inputs, outputs, suppliers, and customers. Represents the flow of the process and its key elements in a table format. Widely used in process design and improvement initiatives. It helps identify relevant information before starting a project. Edit in Diagram
Dec 05, 2017 · A SIPOC diagram is a form of process mapping. Process mapping is a term used to describe the task of putting a project’s goals and, in some cases, detailed steps on how those goals will be accomplished.
0 Response to "41 what is a sipoc diagram"
Post a Comment